* Поиск по сайту Вверх Вниз



Начать новую тему Ответить на тему  [ Сообщений: 9 ] 
Автор Сообщение
 Заголовок сообщения: Отказал печка sv30(проводка)
СообщениеДобавлено: 11 фев 2014, 16:55 
Не в сети
Начинающий
Начинающий

Зарегистрирован: 12 окт 2013, 16:24
Сообщения: 11
Тем: 3
Откуда: Барнаул
Машина: Toyota Vista
О машине: sv30 4s-fe 5mt
Репутация: 0
Рекламные ссылки. Показывается только незарегистрированным пользователям


Всем привет. Подскажите, пожалуйста.
Вообщем имеется машина vista sv30 в кузове camry. Сегодня утром завел машину без проблем, машина прогрелась, проехал 100 метров и отказала печка. Поворачиваю переключатель включить\выключить печку под бардачком щелкает как-будто она включается. Но она не дует вообще. Предохранители все целые. Снял моторчик печки, проверил на прямую от 12в, дует отлично. Попробовал подключить лампочку в разъем для моторчика печки, лампа не включается, от аккумулятора загорелась.
Куда лезть дальше надо?


Последний раз редактировалось Vyatich 14 фев 2014, 02:18, всего редактировалось 3 раз(а).
поправил название


Вернуться к началу
 Профиль Отправить email  
Ответить на тему 

 Заголовок сообщения: Re: Отказал печка :(
СообщениеДобавлено: 11 фев 2014, 17:07 
Не в сети
модератор
Аватара пользователя

Зарегистрирован: 14 май 2013, 08:08
Сообщения: 5602
Тем: 19
Откуда: Хабаровск
Машина: др. Toyota
О машине: Тойота Виш 25 G
Репутация: 2395
Привет!щелкает рылюшка,значит работает,от сюда значит предики целые!моторчик рабочий,но,питания на него нет,смотрите проводку от рылюшки до моторчика может мама от папы отошла,другого не вижу!

_________________
Изображение Подробнее: http://autompv.ru/nomer


Вернуться к началу
 Профиль  
Ответить на тему 
 Заголовок сообщения: Re: Отказал печка :(
СообщениеДобавлено: 11 фев 2014, 17:09 
Не в сети
Начинающий
Начинающий

Зарегистрирован: 12 окт 2013, 16:24
Сообщения: 11
Тем: 3
Откуда: Барнаул
Машина: Toyota Vista
О машине: sv30 4s-fe 5mt
Репутация: 0
А можно узнать где сама релюшка находится от которой нужно смотреть?


Вернуться к началу
 Профиль Отправить email  
Ответить на тему 
 Заголовок сообщения: Re: Отказал печка :(
СообщениеДобавлено: 11 фев 2014, 17:16 
Не в сети
модератор
Аватара пользователя

Зарегистрирован: 14 май 2013, 08:08
Сообщения: 5602
Тем: 19
Откуда: Хабаровск
Машина: др. Toyota
О машине: Тойота Виш 25 G
Репутация: 2395
snowzor писал(а):
А можно узнать где сама релюшка находится от которой нужно смотреть?

За бордачком,где все предохранители,или под капотом где все релюшки,на слух точно её найдешь,в 30 не скажу где точно!

_________________
Изображение Подробнее: http://autompv.ru/nomer


Вернуться к началу
 Профиль  
Ответить на тему 
 Заголовок сообщения: Re: Отказал печка :(
СообщениеДобавлено: 11 фев 2014, 18:24 
Не в сети
модератор
Аватара пользователя

Зарегистрирован: 27 окт 2008, 04:00
Сообщения: 12728
Тем: 15
Откуда: Вятка
Машина: др. Японка
О машине: Toyota Prius 51
Репутация: 2381
Предохранитель HEATER на 40А смотрите, если на максимуме тоже не работает.

_________________
Vista Ardeo 1999, SV50, D4, Мультик, TV...


Вернуться к началу
 Профиль Отправить email  
Ответить на тему 
 Заголовок сообщения: Re: Отказал печка :(
СообщениеДобавлено: 11 фев 2014, 18:54 
Не в сети
Начинающий
Начинающий

Зарегистрирован: 12 окт 2013, 16:24
Сообщения: 11
Тем: 3
Откуда: Барнаул
Машина: Toyota Vista
О машине: sv30 4s-fe 5mt
Репутация: 0
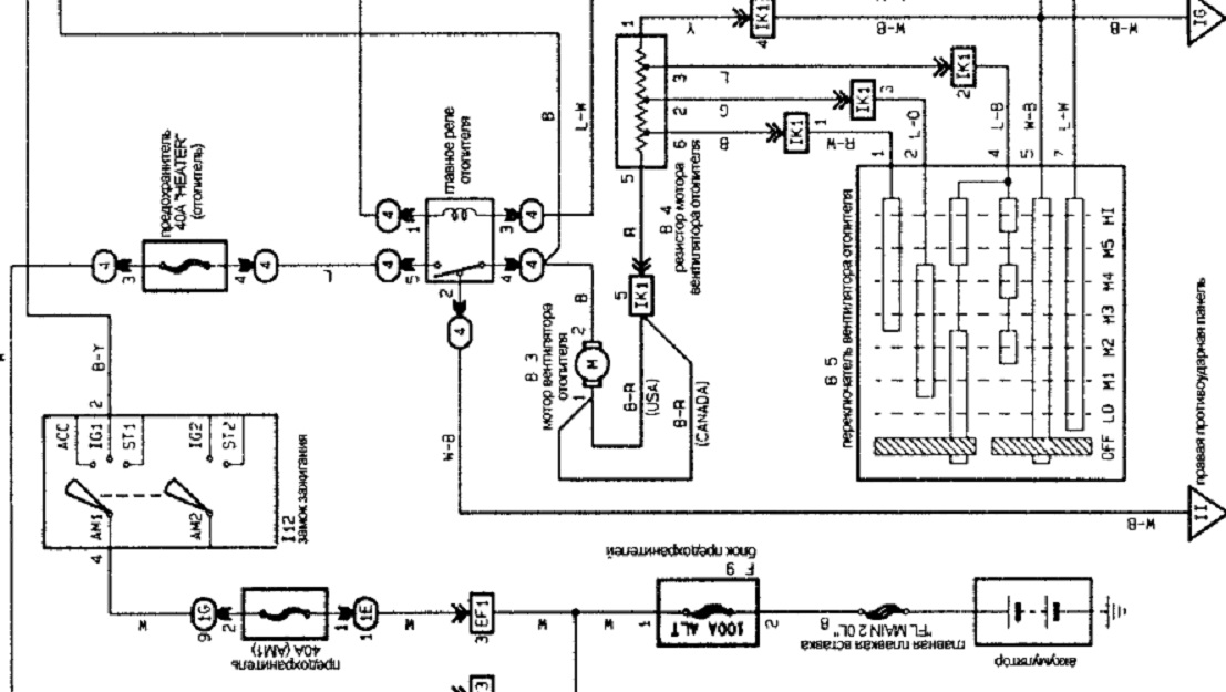
Не нашел вообще предохранителей связанных с печкой.
Вот схема - http://toyota-club.net/files/faq/05-09- ... a-fuse.htm
Вот единственно что нашел это реле A-C MG- http://toyota-club.net/files/faq/pic/fuse-4.jpg Это не может быть связано с кондиционером\печкой?


Вернуться к началу
 Профиль Отправить email  
Ответить на тему 
 Заголовок сообщения: Re: Отказал печка :(
СообщениеДобавлено: 11 фев 2014, 19:12 
Не в сети
модератор
Аватара пользователя

Зарегистрирован: 27 окт 2008, 04:00
Сообщения: 12728
Тем: 15
Откуда: Вятка
Машина: др. Японка
О машине: Toyota Prius 51
Репутация: 2381
snowzor писал(а):
Не нашел вообще предохранителей связанных с печкой.
Вот схема - http://toyota-club.net/files/faq/05-09- ... a-fuse.htm
Вот единственно что нашел это реле A-C MG- http://toyota-club.net/files/faq/pic/fuse-4.jpg Это не может быть связано с кондиционером\печкой?
Должен быть под прозрачной крышкой или ввиде черного проводка.


Вложения:
печка.jpg
печка.jpg [ 160.92 КБ | Просмотров: 8821 ]

_________________
Vista Ardeo 1999, SV50, D4, Мультик, TV...
Вернуться к началу
 Профиль Отправить email  
Ответить на тему 
 Заголовок сообщения: Re: Отказал печка :( sv30
СообщениеДобавлено: 11 фев 2014, 20:01 
Не в сети
Начинающий
Начинающий

Зарегистрирован: 12 окт 2013, 16:24
Сообщения: 11
Тем: 3
Откуда: Барнаул
Машина: Toyota Vista
О машине: sv30 4s-fe 5mt
Репутация: 0
Нашел недалеко от моторчика отопителя два предохранителя: один из них обычный красный на 15а, второй на 40, но написано на нем pacific. Фото прилагаю. С виду вроде бы целый, но смущает зеленый налет на нем, цешки нету, брата попросил, сказал сегодня проверит его.
Изображение
Изображение
Изображение
Видимо не он, он целый.


Вернуться к началу
 Профиль Отправить email  
Ответить на тему 
 Заголовок сообщения: Re: Отказал печка :( sv30
СообщениеДобавлено: 13 фев 2014, 23:22 
Не в сети
Начинающий
Начинающий

Зарегистрирован: 12 окт 2013, 16:24
Сообщения: 11
Тем: 3
Откуда: Барнаул
Машина: Toyota Vista
О машине: sv30 4s-fe 5mt
Репутация: 0
Полез смотреть провод еще раз который идет в моторчик, в одном месте просто толстый слой изоленты, и немного она подплавлена, еле размотал этот кусок, оба провода в том месте хорошо подплавлены и скручены не понять как. Завтра перемотаю по-нормальному и посмотрю будет или нет результат.


Проблема решена. Проблема была в этой самой скрутке. Это реально ужас кто так скрутку сделал, удивлен, что печка раньше не перестала работать.


Вернуться к началу
 Профиль Отправить email  
Ответить на тему 

Показать сообщения за:  Поле сортировки  
Начать новую тему Ответить на тему

 [ Сообщений: 9 ] 





* Поиск по сайту Вверх Вниз

Кто сейчас на конференции

Сейчас этот форум просматривают: нет зарегистрированных пользователей и гости: 15


Вы не можете начинать темы
Вы не можете отвечать на сообщения
Вы не можете редактировать свои сообщения
Вы не можете удалять свои сообщения
Вы не можете добавлять вложения

Найти:
Перейти:  
cron
Текущее время: 28 апр 2026, 20:28
Часовой пояс: UTC + 7 часов
Powered by phpbb. (c) VistaClub.ru.    * Статистика