* Поиск по сайту Вверх Вниз



Начать новую тему Ответить на тему  [ Сообщений: 577 ]  На страницу Пред.  1 ... 15, 16, 17, 18, 19, 20, 21 ... 39  След.
Автор Сообщение
 Заголовок сообщения: Re: ДНЕВНЫЕ ХОДОВЫЕ ОГНИ (ДХО)!!!
СообщениеДобавлено: 25 апр 2011, 08:34 
Не в сети
Любитель
Любитель
Аватара пользователя

Зарегистрирован: 04 авг 2010, 03:00
Сообщения: 28
Тем: 1
Откуда: Томск
Машина: Toyota Vista Ardeo
Репутация: 0
Рекламные ссылки. Показывается только незарегистрированным пользователям


Меня, просто, убивает пригасшее табло, так что днем с габаритами только под дулом пистолета )))


Вернуться к началу
 Профиль  
Ответить на тему 

 Заголовок сообщения: Re: ДНЕВНЫЕ ХОДОВЫЕ ОГНИ (ДХО)!!!
СообщениеДобавлено: 28 апр 2011, 17:44 
Не в сети
--

Зарегистрирован: 06 мар 2010, 04:00
Сообщения: 579
Тем: 19
Откуда: Новосибирск
Блог: Посмотреть блог (3)
Машина: Toyota Vista Ardeo
О машине: SV55G 3S-FE 00г.
Репутация: 106
Я тоже озадачился ДХО. Посмотрел схемки, которые здесь обсуждались. Собственно возник вопрос,
зачем использовать сигнал с датчика давления масла? Разве с лампочки "Р" не достаточно сигнала?


Вернуться к началу
 Профиль  
Ответить на тему 
 Заголовок сообщения: Re: ДНЕВНЫЕ ХОДОВЫЕ ОГНИ (ДХО)!!!
СообщениеДобавлено: 28 апр 2011, 19:25 
Не в сети
модератор
Аватара пользователя

Зарегистрирован: 05 май 2009, 03:00
Сообщения: 6759
Тем: 72
Откуда: Ставрополье
Блог: Посмотреть блог (7)
Машина: Toyota Vista
О машине: седан SV50, 3S-FSE, U240E, 98г.
Репутация: 1473
mikl_nsk писал(а):
Я тоже озадачился ДХО. Посмотрел схемки, которые здесь обсуждались. Собственно возник вопрос,
зачем использовать сигнал с датчика давления масла? Разве с лампочки "Р" не достаточно сигнала?

достаточно. но народ автоматизирует процесс для разных ситуёвин, например, стоишь долго в пробке и т.д.

_________________
Случайности не случайны...


Вернуться к началу
 Профиль  
Ответить на тему 
 Заголовок сообщения: Re: ДНЕВНЫЕ ХОДОВЫЕ ОГНИ (ДХО)!!!
СообщениеДобавлено: 28 апр 2011, 19:42 
Не в сети
--

Зарегистрирован: 06 мар 2010, 04:00
Сообщения: 579
Тем: 19
Откуда: Новосибирск
Блог: Посмотреть блог (3)
Машина: Toyota Vista Ardeo
О машине: SV55G 3S-FE 00г.
Репутация: 106
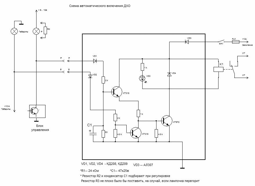
Хмм, а про пробки я как то не подумал. Хотя, я сколько не стоял в пробках, ни разу на парковку не переключал.

Вот схемка, которую уже собрал на "столе". Осталось облагородить и в коробочку встроить.

Алгоритм такой:

Включаем зажигание.
Если снимаем с парковки, включаются ДХО. Ставим на парковку- через 4-5 сек ДХО гаснут.
Если включены габариты, то ДХО не включатся, не зависимо от положения ручки переключения передач.

Еще не плохо было бы поставить резистор R3, на случай, если лампочка перегорит.

Выключатель sa1 для выключения автоматического включения ДХО.
Реле К1 планирую разместить рядом с реле включения противотуманок. Контакты ХТ подключить параллельно контактам реле противотуманок.


Вложения:
Untitled-2.jpg
Untitled-2.jpg [ 33.07 КБ | Просмотров: 1708 ]
Вернуться к началу
 Профиль  
Ответить на тему 
 Заголовок сообщения: Re: ДНЕВНЫЕ ХОДОВЫЕ ОГНИ (ДХО)!!!
СообщениеДобавлено: 29 апр 2011, 10:38 
Не в сети
Местный
Местный
Аватара пользователя

Зарегистрирован: 01 янв 2006, 04:00
Сообщения: 10044
Тем: 182
Откуда: ХМАО Роман
Машина: др. неЯпонка
О машине: Volkswagen Tiguan
Репутация: 710
Спаяешь, попробуешь и потом будет видно насколько работоспособна твоя схема, вполне возможно что придется ее доделывать. И еще твоя схема для дополнительных дневных световых огней, если в качестве ДХО использовать стандартный ближний свет нам не нужно что бы при включении габаритов гас ближний...

А вообще я уже месяц езжу с автоматическим включением ДХО (схемы я приводил раньше) и скажу вам это очень удобно, оно стоит всех трудов и затрат. Раньше парился с включением фар, забывал часто, дергал туда сюда переключатель. Теперь у меня он стоит всегда на AUTO и я забыл про него, голова о включении фар и габаритов вообще не болит... Советую всем сделать.

_________________
Управлял шесть лет японской мечтой - Toyota Vista Ardeo, теперь управляю немецкой мечтой - DAS AUTO.


Вернуться к началу
 Профиль  
Ответить на тему 
 Заголовок сообщения: Re: ДНЕВНЫЕ ХОДОВЫЕ ОГНИ (ДХО)!!!
СообщениеДобавлено: 29 апр 2011, 13:10 
Не в сети
Любитель
Любитель
Аватара пользователя

Зарегистрирован: 01 фев 2011, 20:39
Сообщения: 77
Тем: 4
Откуда: 25-rus Дальнегорск
Машина: Toyota Vista Ardeo
О машине: ZZV50, 1ZZ, 1998г., пробег 223000
Репутация: 230
mikl_nsk писал(а):
Хмм, а про пробки я как то не подумал. Хотя, я сколько не стоял в пробках, ни разу на парковку не переключал.

Вот схемка, которую уже собрал на "столе". Осталось облагородить и в коробочку встроить.

Алгоритм такой:

Включаем зажигание.
Если снимаем с парковки, включаются ДХО. Ставим на парковку- через 4-5 сек ДХО гаснут.
Если включены габариты, то ДХО не включатся, не зависимо от положения ручки переключения передач.
Растолкуйте мне, а нафига делать сложным простое и всякие алгоритмы? Что может быть проще, включил зажигание, ДХО зажглись, включил фары и ДХО автоматом погасли как того требуют техусловия.
Зачем лепить на "D", на ручник, выключатель для выключения автоматического включения ДХО? Можно логику составить на микросхемах 176, 561, 1561 серии (КМОП).

_________________
Детство - это когда кот старше тебя.

Изображение


Последний раз редактировалось Юрий Д. 29 апр 2011, 13:43, всего редактировалось 1 раз.

Вернуться к началу
 Профиль Отправить email  
Ответить на тему 
 Заголовок сообщения: Re: ДНЕВНЫЕ ХОДОВЫЕ ОГНИ (ДХО)!!!
СообщениеДобавлено: 29 апр 2011, 13:37 
Не в сети
модератор
Аватара пользователя

Зарегистрирован: 05 май 2009, 03:00
Сообщения: 6759
Тем: 72
Откуда: Ставрополье
Блог: Посмотреть блог (7)
Машина: Toyota Vista
О машине: седан SV50, 3S-FSE, U240E, 98г.
Репутация: 1473
Юрий Д. писал(а):
Растолкуйте мне, а нафига делать сложным простое и всякие алгоритмы? Что может быть проще, включил зажигание, ДХО зажглись, включил фары и ДХО автоматом погасли как того требуют техусловия.
Зачем лепить на "D", на ручник, выключатель для выключения автоматического включения ДХО?

ну хотя бы при зимнем запуске - включил зажигание, загорелись ДХО, а акб не хватило на запуск движка...а маслёнка тухнет после запуска, и после пуска ДВС переводишь селектор акпп, но ни как не раньше.

_________________
Случайности не случайны...


Вернуться к началу
 Профиль  
Ответить на тему 
 Заголовок сообщения: Re: ДНЕВНЫЕ ХОДОВЫЕ ОГНИ (ДХО)!!!
СообщениеДобавлено: 29 апр 2011, 13:47 
Не в сети
Любитель
Любитель
Аватара пользователя

Зарегистрирован: 01 фев 2011, 20:39
Сообщения: 77
Тем: 4
Откуда: 25-rus Дальнегорск
Машина: Toyota Vista Ardeo
О машине: ZZV50, 1ZZ, 1998г., пробег 223000
Репутация: 230
uraStav писал(а):
ну хотя бы при зимнем запуске - включил зажигание, загорелись ДХО, а акб не хватило на запуск движка...а маслёнка тухнет после запуска, и после пуска ДВС переводишь селектор акпп, но ни как не раньше.
Я замерял свои светодиодные ДХО. Они вместе потребляют 0,18А, что меньше чем на приборной панели лампочки потребляет.
А при чем тут селектор АКПП?

_________________
Детство - это когда кот старше тебя.

Изображение


Вернуться к началу
 Профиль Отправить email  
Ответить на тему 
 Заголовок сообщения: Re: ДНЕВНЫЕ ХОДОВЫЕ ОГНИ (ДХО)!!!
СообщениеДобавлено: 29 апр 2011, 14:24 
Не в сети
--

Зарегистрирован: 06 мар 2010, 04:00
Сообщения: 579
Тем: 19
Откуда: Новосибирск
Блог: Посмотреть блог (3)
Машина: Toyota Vista Ardeo
О машине: SV55G 3S-FE 00г.
Репутация: 106
vromi писал(а):
Спаешь, попробуешь и потом будет видно насколько работоспособна твоя схема, вполне возможно что придется ее доделывать. И еще твоя схема для дополнительных дневных световых огней, если в качестве ДХО использовать стандартный ближний свет нам не нужно что бы при включении габаритов гас ближний...


Доделывать возможно придется. Сейчас все спаял в коробочку, поставил на "обкатку" на стол. Моделировал включение скоростей через лампочку 5вт, все работает.

Сигнал с габаритов можно не подавать, тогда не будет отключать ДХО. Я планирую подключить к реле туманок, а не ставить доп. фанари.
Можно сделать как вышеделал Kilovolt.

В праздники попробую установить на машину.


Вложения:
Untitled-1.jpg
Untitled-1.jpg [ 21.07 КБ | Просмотров: 1654 ]
Вернуться к началу
 Профиль  
Ответить на тему 
 Заголовок сообщения: Re: ДНЕВНЫЕ ХОДОВЫЕ ОГНИ (ДХО)!!!
СообщениеДобавлено: 29 апр 2011, 14:30 
Не в сети
модератор
Аватара пользователя

Зарегистрирован: 05 май 2009, 03:00
Сообщения: 6759
Тем: 72
Откуда: Ставрополье
Блог: Посмотреть блог (7)
Машина: Toyota Vista
О машине: седан SV50, 3S-FSE, U240E, 98г.
Репутация: 1473
Юрий Д. писал(а):
А при чем тут селектор АКПП?

это для варианта запуска ДХО от лампы Р (парковки)

_________________
Случайности не случайны...


Вернуться к началу
 Профиль  
Ответить на тему 
 Заголовок сообщения: Re: ДНЕВНЫЕ ХОДОВЫЕ ОГНИ (ДХО)!!!
СообщениеДобавлено: 29 апр 2011, 14:31 
Не в сети
--

Зарегистрирован: 06 мар 2010, 04:00
Сообщения: 579
Тем: 19
Откуда: Новосибирск
Блог: Посмотреть блог (3)
Машина: Toyota Vista Ardeo
О машине: SV55G 3S-FE 00г.
Репутация: 106
Юрий Д. писал(а):
Растолкуйте мне, а нафига делать сложным простое и всякие алгоритмы? Что может быть проще, включил зажигание, ДХО зажглись, включил фары и ДХО автоматом погасли как того требуют техусловия.
Зачем лепить на "D", на ручник, выключатель для выключения автоматического включения ДХО? Можно логику составить на микросхемах 176, 561, 1561 серии (КМОП).


При включении зажигания не вариант. При прогреве будут светить фары, а это не всегда удобно. Например у меня авто стоит на парковке, если я включу прогрев, то фары будут светить в окно, ладно мне, но и соседям. Это крайне не удобно. Думаю, что самый оптимальный вариант, это когда любую скорость включаешь, ДХО включаются.


Вернуться к началу
 Профиль  
Ответить на тему 
 Заголовок сообщения: Re: ДНЕВНЫЕ ХОДОВЫЕ ОГНИ (ДХО)!!!
СообщениеДобавлено: 29 апр 2011, 14:35 
Не в сети
модератор
Аватара пользователя

Зарегистрирован: 05 май 2009, 03:00
Сообщения: 6759
Тем: 72
Откуда: Ставрополье
Блог: Посмотреть блог (7)
Машина: Toyota Vista
О машине: седан SV50, 3S-FSE, U240E, 98г.
Репутация: 1473
или Д
так же, вероятность влияния скачков напруги в бортовой сети во время запуска движка никто не отменял. я же правильно тебя понял, ты имеешь ввиду запуск ДХО до старта ДВС? ключь в замке повернул и они загорелись?

_________________
Случайности не случайны...


Вернуться к началу
 Профиль  
Ответить на тему 
 Заголовок сообщения: Re: ДНЕВНЫЕ ХОДОВЫЕ ОГНИ (ДХО)!!!
СообщениеДобавлено: 29 апр 2011, 15:47 
Не в сети
Любитель
Любитель
Аватара пользователя

Зарегистрирован: 01 фев 2011, 20:39
Сообщения: 77
Тем: 4
Откуда: 25-rus Дальнегорск
Машина: Toyota Vista Ardeo
О машине: ZZV50, 1ZZ, 1998г., пробег 223000
Репутация: 230
uraStav писал(а):
или Д так же, вероятность влияния скачков напруги в бортовой сети во время запуска движка никто не отменял. я же правильно тебя понял, ты имеешь ввиду запуск ДХО до старта ДВС? ключь в замке повернул и они загорелись?
Ну, да. Только когда табло светится, у меня ДХО светят (не зависимо заведен двигатель или нет) и автоматически гаснут когда включается ближний свет. Больше ничего не мудрил.

mikl_nsk писал(а):
При прогреве будут светить фары, а это не всегда удобно. Например у меня авто стоит на парковке, если я включу прогрев, то фары будут светить в окно, ладно мне, но и соседям. Это крайне не удобно. Думаю, что самый оптимальный вариант, это когда любую скорость включаешь, ДХО включаются.

Опять мне не понятно, почему при прогреве включаются фары? Зачем оставлять фары включенными? Светодиоды потребляют очень мало и своим светом не беспокоят ночью спящих светя в окно. Если буду переходить на другой источник света для ДХО, тогда и буду продумывать все "экономичные" варианты.

_________________
Детство - это когда кот старше тебя.

Изображение


Вернуться к началу
 Профиль Отправить email  
Ответить на тему 
 Заголовок сообщения: Re: ДНЕВНЫЕ ХОДОВЫЕ ОГНИ (ДХО)!!!
СообщениеДобавлено: 29 апр 2011, 16:20 
Не в сети
--

Зарегистрирован: 06 мар 2010, 04:00
Сообщения: 579
Тем: 19
Откуда: Новосибирск
Блог: Посмотреть блог (3)
Машина: Toyota Vista Ardeo
О машине: SV55G 3S-FE 00г.
Репутация: 106
Юрий Д. писал(а):

mikl_nsk писал(а):
При прогреве будут светить ДХО, а это не всегда удобно. Например у меня авто стоит на парковке, если я включу прогрев, то ДХО будут светить в окно, ладно мне, но и соседям. Это крайне не удобно. Думаю, что самый оптимальный вариант, это когда любую скорость включаешь, ДХО включаются.


Опять мне не понятно, почему при прогреве включаются фары? Зачем оставлять фары включенными? Светодиоды потребляют очень мало и своим светом не беспокоят ночью спящих светя в окно. Если буду переходить на другой источник света для ДХО, тогда и буду продумывать все "экономичные" варианты.


Не так выразился, исправил жирным )

Так же, лишний свет авто на прогреве, для не чистых на руку приманка, что датчик удара сигналки отключен.


Вернуться к началу
 Профиль  
Ответить на тему 
 Заголовок сообщения: Re: ДНЕВНЫЕ ХОДОВЫЕ ОГНИ (ДХО)!!!
СообщениеДобавлено: 29 апр 2011, 17:45 
Не в сети
Любитель
Любитель
Аватара пользователя

Зарегистрирован: 01 фев 2011, 20:39
Сообщения: 77
Тем: 4
Откуда: 25-rus Дальнегорск
Машина: Toyota Vista Ardeo
О машине: ZZV50, 1ZZ, 1998г., пробег 223000
Репутация: 230
mikl_nsk писал(а):
Так же, лишний свет авто на прогреве, для не чистых на руку приманка, что датчик удара сигналки отключен.
а моргающие габариты меньше привлекают внимание?

_________________
Детство - это когда кот старше тебя.

Изображение


Вернуться к началу
 Профиль Отправить email  
Ответить на тему 

Показать сообщения за:  Поле сортировки  
Начать новую тему Ответить на тему

 [ Сообщений: 577 ]  На страницу Пред.  1 ... 15, 16, 17, 18, 19, 20, 21 ... 39  След.





* Поиск по сайту Вверх Вниз

Кто сейчас на конференции

Сейчас этот форум просматривают: нет зарегистрированных пользователей и гости: 0


Вы не можете начинать темы
Вы не можете отвечать на сообщения
Вы не можете редактировать свои сообщения
Вы не можете удалять свои сообщения
Вы не можете добавлять вложения

Найти:
Перейти:  
Текущее время: 03 ноя 2025, 05:21
Часовой пояс: UTC + 7 часов
Powered by phpbb. (c) VistaClub.ru.    * Статистика